Envois retournés
Créer un retour autorisé – Module REST
Résumé
| Nom : | Créer un retour autorisé |
|---|---|
| Raison pour utiliser le service : | Pour créer un retour autorisé vous permettant de récupérer et imprimer une étiquette d'expédition du Service de retour pouvant être envoyée (par voie physique ou électronique) à un client |
| Données d'entrée : | Données d'entrée sur l'envoi, notamment l'adresse de retour (expéditeur et destinataire), et caractéristiques du colis (p. ex. dimensions et poids) |
| Données de sortie : | Pointeurs liés à l'artefact pour permettre l'impression de l'étiquette |
| Exemple d'erreur : | Erreurs liées à l'adresse ou aux caractéristiques du colis |
| Prochaine demande de service habituelle : | Service Obtenir l'artefact permettant de récupérer l'étiquette d'expédition du Service de retour |
| Historique des versions : | Notes de mise à jour |

Créer un retour autorisé – Résumé du service
Détails sur la demande
Demand – Structure pour le service « Créer un retour autorisé »
Point final
POST https://XX/rs/{Client « Expédié par »}/{Client « Expédié au nom de »}/authorizedreturn |
|
|---|---|
| Remplacez... | Par... |
XX (Conception) |
ct.soa-gw.canadapost.ca |
XX (Production) |
soa-gw.canadapost.ca |
{Client « Expédié par »} |
Votre numéro de client |
{Client « Expédié au nom de »} |
Numéro du client « Expédié au nom de » (ou répétez votre numéro de client) |
En-têtes HTTP
Variable des en-têtes HTTP |
Valeur |
|---|---|
Accept |
application/vnd.cpc.authreturn-v2+xml (Remarque : */* à la place de la valeur de l’en-tête affichera un message d’erreur) |
Content-Type |
application/vnd.cpc.authreturn-v2+xml (Remarque : */* à la place de la valeur de l’en-tête affichera un message d’erreur) |
Authorization |
Basic {Encodage en base64 du code d'usager : mot de passe} |
Accept-language |
en-CA or fr-CA |
Corps du message
<?xml version="1.0" encoding="utf-8"?>
<authorized-return xmlns=”http://www.canadapost.ca/ws/authreturn-v2”>
xxx
</authorized-return>
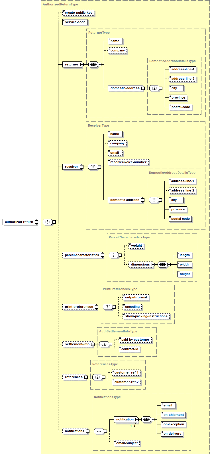
Demande – Éléments
Le tableau suivant décrit les éléments XML composant les données d'entrée pour ce service. La structure hiérarchique des données d'entrée XML est présentée dans la section Demande – Diagramme XML.
| Créer un retour autorisé – Éléments de la demande | |||||||||||||
|---|---|---|---|---|---|---|---|---|---|---|---|---|---|
| Nom de l'élément | Type | Requis/Optionnel | Description | ||||||||||
authorized-return |
Complexe |
Requis |
Il s'agit de la structure XML générale pour les données d'entrée de la demande. Cette structure fournit une description des détails sur la demande de retour, notamment le destinataire, le code de service, la personne retournant l'envoi, les caractéristiques du colis et les références. |
||||||||||
create-public-key |
Simple |
Optionnel |
{true} Remarque : « retail-only = true » aura toujours la priorité sur « create-public-key ». L'option « retail-only » est mutuellement exclusive. |
||||||||||
create-qr-code |
Simple |
(true|false) |
|||||||||||
box-free |
Simple |
Facultatif |
(True/False) Si un indicateur est prsent et rgl true , le libell Box-free / Sans emballage est ajout sur limage contenant le code QR, et un code QR vert est gnr. Remarque : Il y a des exigences dadmissibilit pour les retours sans bote. Si les articles ne sont pas admissibles, ils ne seront pas accepts comme des retours sans emballage au bureau de poste. Consultez le Guide du client pour les services de colis section 2.4.2. L'emballage est fourni au bureau de poste uniquement lorsque vous autorisez le retour. Tous les articles combins pour un seul retour doivent tenir dans une enveloppe d'un maximum de 47 cm x 61 cm x 5 cm de rebord (18,5 po x 24 po x 2 po de rebord) et peser moins de 22 kg. |
||||||||||
retail-only |
Simple |
Optionnel |
(True) Remarque :
|
||||||||||
customer-barcode |
Simple |
Optional |
(16 caractères alphanumériques) |
||||||||||
customer-barcode-type |
Simple |
Optional |
(LINÉAIRE|2D) |
||||||||||
service-code |
Simple |
Requis |
(Chaîne de caractères – Jusqu'à 32 caractères alphanumériques) Les étiquettes du Service de retour peuvent seulement être créées si l'envoi est déposé au Canada et qu'il doit être livré à l'intérieur de ce pays.
Il s'agit du service de livraison de Postes Canada utilisé pour expédier l'article. |
||||||||||
returner |
Complexe |
Requis |
Cette structure contient des données sur l'expéditeur correspondant à l'adresse de l'expéditeur figurant sur l'étiquette. Les champs vides seront retirés du formatage des adresses. |
||||||||||
name |
Simple |
Requis |
(44 caractères alphanumériques) |
||||||||||
company |
Simple |
Optionnel |
(44 caractères alphanumériques) |
||||||||||
domestic-address |
Complexe |
Requis |
Cette structure contient les données d'adressage de la personne retournant l'envoi. Les champs vides seront retirés des champs relatifs à l'adresse aux fins de formatage des étiquettes. |
||||||||||
address-line-1 |
Simple |
Requis |
(44 caractères alphanumériques) |
||||||||||
address-line-2 |
Simple |
Optionnel |
(44 caractères alphanumériques) |
||||||||||
city |
Simple |
Requis |
(40 caractères alphanumériques) |
||||||||||
province |
Simple |
Requis |
(2 caractères) |
||||||||||
postal-code |
Simple |
Requis |
(Modèle du code postal canadien à six caractères : A9A9A9) |
||||||||||
receiver |
Complexe |
Requis |
Cette structure contient des données sur la destination correspondant à l'adresse du destinataire figurant sur l'étiquette. Les champs vides seront retirés du formatage des adresses. |
||||||||||
name |
Simple |
Requis |
(44 caractères alphanumériques) |
||||||||||
company |
Simple |
Optionnel |
(44 caractères alphanumériques) |
||||||||||
Simple |
Optionnel |
(60 caractères – Il doit s'agit d'une adresse électronique valide.) |
|||||||||||
receiver-voice-number |
Simple |
Optionnel |
(Chaîne de caractères – Jusqu'à 25 caractères) |
||||||||||
domestic-address |
Complexe |
Requis |
Requis si l'élément XML parent correspondant « Destinataire » existe. |
||||||||||
address-line-1 |
Simple |
Requis |
(44 caractères alphanumériques) |
||||||||||
address-line-2 |
Simple |
Optionnel |
(44 caractères alphanumériques) |
||||||||||
city |
Simple |
Requis |
(40 caractères alphanumériques) |
||||||||||
province |
Simple |
Requis |
(2 caractères) |
||||||||||
postal-code |
Simple |
Requis |
(Modèle du code postal canadien à six caractères : A9A9A9) |
||||||||||
parcel-characteristics |
Complexe |
Optionnel |
Cette structure contient des renseignements sur les caractéristiques physiques du colis. |
||||||||||
weight |
Simple |
Optionnel |
(Champ numérique de trois chiffres, suivis de trois décimales [p. ex. format 999.999]) Poids total du colis en kilogrammes. |
||||||||||
dimensions |
Complexe |
Optionnel |
Cette structure contient des renseignements précisant les dimensions du colis. |
||||||||||
length |
Simple |
Requis sous condition |
(Champ numérique de trois chiffres, suivis d’une décimale [p. ex. format 999.9]) |
||||||||||
width |
Simple |
Requis sous condition |
(Champ numérique de trois chiffres, suivis d’une décimale [p. ex. format 999.9]) |
||||||||||
height |
Simple |
Requis sous condition |
(Champ numérique de trois chiffres, suivis d’une décimale [p. ex. format 999.9]) |
||||||||||
print-preferences |
Complexe |
Optionnel |
Cette structure contient les préférences d'impression pour les étiquettes. |
||||||||||
output-format |
Simple |
Optionnel |
(7 caractères alphanumériques) |
||||||||||
encoding |
Simple |
Optionnel |
{PDF, ZPL} Si vous choisissez le format ZPL, la réponse du service « Obtenir l'artefact » inclura un fichier contenant des commandes d'impression ZPL II. Vous devrez ensuite coder une solution ou utiliser une application afin d'envoyer les commandes directement à une imprimante thermique. Pour les étiquettes de format ZPL II, votre imprimante doit permettre la troncature. Utilisez notre exemple de code pour tester la capacité de votre imprimante à tronquer du texte. Le format ZPL est uniquement disponible sur du papier thermosensible. L'élément <output-format> doit alors être de 4 po sur 6 po. |
||||||||||
show-packing-instructions |
Simple |
Optionnel |
{Vrai ou faux} La valeur par défaut est « Vrai ». |
||||||||||
settlement-info |
Complexe |
Requis |
Cette structure est semblable à celle du service « Créer un envoi », mais son contenu est facultatif. Il est recommandé d'omettre ce contenu. |
||||||||||
paid-by-customer |
Simple |
Optionnel |
(10 caractères numériques) |
||||||||||
contract-id |
Simple |
Optionnel |
(10 caractères numériques) |
||||||||||
references |
Complexe |
Optionnel |
Cette structure contient des champs de référence que vous pouvez attribuer. Ces autres numéros d'identification (pouvant être uniques) sont attribués aux envois retournés. Ils peuvent être utilisés pour le repérage ou pour une raison quelconque que vous jugez utile. |
||||||||||
customer-ref-1 |
Simple |
Optionnel |
(Chaîne de caractères – Jusqu'à 35 caractères) |
||||||||||
customer-ref-2 |
Simple |
Optionnel |
(Chaîne de caractères – Jusqu'à 35 caractères) |
||||||||||
notifications |
Complexe |
Optionnel |
Cette structure contient les paramètres propres aux avis électroniques pour recevoir les renseignements sur le repérage des colis. |
||||||||||
notification |
Complexe |
Requis |
Si la structure liée aux avis est présente, au moins un avis est requis et jusqu'à quatre avis sont permis. Cette structure contient une adresse électronique ainsi que les types d'avis qu'il faut envoyer à l'adresse électronique en question. |
||||||||||
Simple |
Requis |
(Série de courriels – Jusqu'à 60 caractères) Adresse électronique pour recevoir des mises à jour de suivi automatiques. L'adresse électronique doit être valide. Par exemple, elle doit respecter le format suivant : (['_A-Za-z0-9\-\+])(\.['_A-Za-z0-9\-\+])@([A-Za-z0-9-])(\.[A-Za-z0-9-])(\.[A-Za-z]{2,}) Si la structure liée aux avis est présente, l'adresse électronique doit être fournie. |
|||||||||||
on-shipment |
Simple |
Requis |
{vrai, faux} Si la structure liée aux avis est présente, cet élément doit être fourni. Si la valeur est |
||||||||||
on-exception |
Simple |
Requis |
{vrai, faux} Si la structure liée aux avis est présente, cet élément doit être fourni. Si la valeur est |
||||||||||
on-delivery |
Simple |
Requis |
{vrai, faux} Si la structure liée aux avis est présente, cet élément doit être fourni. Si la valeur est |
||||||||||
email-subject |
Simple |
Optionnel |
{tracking,customer-ref-1,customer-ref-2} Voici le format général de la ligne d'objet d'un courriel selon le type d'avis :
La mention « TRACKING » et le numéro de repérage de Postes Canada s'affichent par défaut après le deux-points. Vous pouvez également régler les paramètres pour que la mention « REFERENCE » et l'un des numéros de référence du client s'affichent. |
||||||||||
Demande – Diagramme XML
Détails de la réponse
Réponse – Éléments
Le tableau suivant décrit les champs XML dans la réponse. Pour obtenir un aperçu détaillé de la hiérarchie de la réponse, consultez le diagramme ci-dessous.
| Créer un retour autorisé – Éléments de la réponse | ||
|---|---|---|
| Nom de l'élément | Type | Description |
authorized-return |
Complexe |
Il s'agit de l'élément XML de niveau supérieur pour la réponse. |
public-key-info |
Complexe |
Cette structure représente les données relatives à l’URL publique de l’étiquette – l’URL pour récupérer une version PDF de l’étiquette d’expédition avec la date d’expiration de l’URL. |
expiry-date |
Simple |
La date d'expiration du URL publique de l'étiquette. |
url |
Simple |
URL pour récupérer la version PDF de l’étiquette au format |
qr-code |
Simple |
Encodage Base64 de l’image réelle du code QR qui représente l’URL publique (si create-qr-code et create-public-key sont tous deux présents dans la demande et réglés à « true »). – insérer le français |
tracking-pin |
Simple |
Il s'agit du numéro d'identification du produit (NIP) pour l'envoi. Le NIP de repérage peut être utilisé en tant que donnée d'entrée pour toute autre demande de service pour les colis, notamment le service Obtenir les détails de repérage. |
customer-barcode |
Simple |
Valeur du code à barres spécifiée dans la demande (si elle est fournie). |
links |
Complexe |
Cette structure représente une liste de liens vers les renseignements concernant l'envoi créé. |
return-link |
Complexe |
La structure des liens comprend un seul élément de lien pour le retour. <link href=”https://XX/ers/artifact/12346789/9876554/01 Ce lien ne contient aucun sous-élément, mais il contient les trois attributs suivants :
Remarque : Après que vous avez créé un retour autorisé, vous avez cinq jours civils à récupérer l'étiquette de retour avant que le lien expire. |
Réponse – Diagramme XML
Créer un retour autorisé – Structure de la réponse XML
Réponse – Réponses d'erreur possibles
Dans le cas d'une erreur d'application, une réponse d'erreur (code de statut HTTP de niveau 400) sera générée et le corps du message XML aura une structure du message d'erreur plutôt qu'une réponse de réussite. Pour obtenir de plus amples renseignements, veuillez consulter la section Codes de statut HTTP.
Code |
Description |
|---|---|
9191 |
Le langage ZPL est utilisé pour les imprimantes thermiques. Vous pouvez donc l'utiliser uniquement avec du papier thermosensible de 4 po sur 6 po. |
9192 |
Les étiquettes de retour de format de 3 po sur 5 po ne sont plus disponibles. Veuillez utiliser des étiquettes de 4 po sur 6 po et des imprimantes thermiques. |
9208 |
Les étiquettes publiques ne sont disponibles qu’en format PDF 8,5x11. |
Exemples
Exemple de demande XML selon le module REST – Créer un retour autorisé
<authorized-return>
<create-public-key>true</create-public-key>
<service-code>DOM.EP</service-code>
<returner>
<name>Jane Doe</name>
<company>Capsule Corp.</company>
<domestic-address>
<address-line-1>2701 Return Avenue</address-line-1>
<city>Ottawa</city>
<province>ON</province>
<postal-code>K1A0B1</postal-code>
</domestic-address>
</returner>
<receiver>
<name>John Doe</name>
<company>Canada Post Corporation</company>
<domestic-address>
<address-line-1>2701 Riverside Drive</address-line-1>
<city>Ottawa</city>
<province>ON</province>
<postal-code>K1A0B1</postal-code>
</domestic-address>
</receiver>
<parcel-characteristics>
<weight>15</weight>
</parcel-characteristics>
<print-preferences>
<output-format>8.5x11</output-format>
</print-preferences>
<settlement-info></settlement-info>
</authorized-return>
Exemple de réponse XML selon le module REST – Créer un retour autorisé
<authorized-return-info>
<tracking-pin>12345678901234</tracking-pin>
<public-key-info>
<expiry-date>2020-02-22T23:59:59-05:00</expiry-date>
<url>https://www.canadapost-postescanada.ca/printlabel-imprimeretiquette?key-cle=6b7e21420a314e7b84c34a7be5fa8728</url>
</public-key-info>
<links>
<linkhref="https://ct.soa-gw.canadapost.ca/ers/artifact/76108cb5192002d5/21238/0"rel="returnLabel"media-type="application/pdf"index="0"></link>
</links>
</authorized-return-info>
